Autore: Ing. Antonio Avagliano – Ing. Niccolò Ottoboni
Relatori: Ing. Stefano Zordan, Prof.ssa Paola Ronca – Ing. Alessadro Zichi
Azienda: Studio Altieri SPA
Master: Master in “BIM MANAGER” a.a. 2015/16
Gli ospedali costituiscono una realtà estremamente complessa in cui architettura, ingegneria e costruzione deve svilupparsi in modo integrato. D’altra parte, il livello di efficienza della infrastruttura comporta un estremo impegno sin dalla fase di progettazione fino alla gestione.
Il BIM (Building Information Modeling) con quanto premesso, diventa uno strumento che, se implementato in modo corretto, garantisce un flusso migliore nel processo di progettazione e costruzione e gestione garantendo una miglior qualità dell’opera con costi inferiori a quelli oggi noti.
Il caso emblematico del campus ospedaliero “Etlik Health Integrated Campus” in fase di realizzazione ad Ankara in Turchia, progettato dallo Studio Altieri, si propone come progetto guida divenendo un campo di sperimentazione di procedure, applicazioni software e hardware che nella loro complessità sono parte integrante dell’approccio BIM.
Il polo ospedaliero di Etlik, realizzato con la forma del Partenariato Pubblico Privato (PPP), è un progetto commissionato dal Ministero della Salute Turco, ed è costituito da 8 strutture sanitarie, un hotel e alcune strutture di servizi che si estendono su una superficie totale di 1.080.000 m2.
Con i suoi 3600 posti letti, 600.000 m2 di area medica, le 120 sale operatorie, un reparto di emergenza che sarà in grado di servire 3.000 pazienti al giorno, i poliambulatori che avranno la capacità di gestire 30.000 pazienti ogni giorno e i parcheggi sotterranei con circa 8000 posti auto, risulta essere uno dei complessi ospedalieri più grandi al mondo.
I problemi di questo tipo di intervento vanno dalla scala urbanistica alla scala del dettaglio con conseguenti riflessi sulla implementazione del BIM sia per quanto riguarda il LOD (Level Of Detail) che per quanto riguarda la dimensione dei modelli e lo scambio di informazioni in tutte le fasi del processo 3D, 4D, 5D e 6D.
Partendo dall’EIR (Employer’s Information Requirement), è stato redatto il BEP (BIM Execution Plan) in cui sono stati riportati gli standard, i workflow e le convenzioni nonché gli strumenti da utilizzare in modo da rendere fluide tutte le attività che hanno coinvolto diverse figure professionali dislocate tra Italia e Turchia.
Con l’ausilio di Dynamo, sono state automatizzate numerose procedure per la modellazione architettonica, impiantistica e strutturale, nonché per la computazione dei costi e l’evoluzione del progetto.
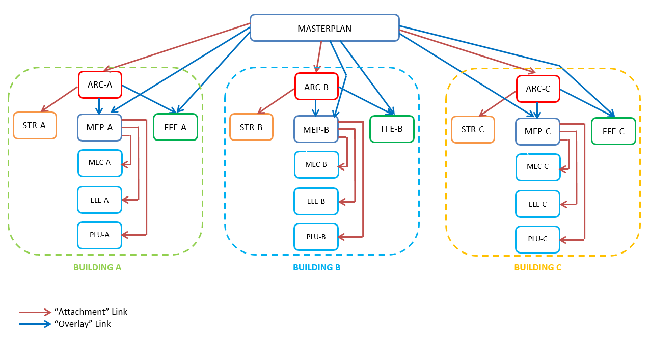
Tutti i modelli “Master” degli edifici, sono stati accorpati in un file “Master
Principale” che ha consentito la gestione integrata del totale del complesso.
Tutti i modelli e sottomodelli sono stati georeferenziati in base al sistema di coordinate ITRF96 in uso in Turchia. Sono state attribuite le coordinate reali dapprima ai modelli Master dei singoli edifici all’interno del modello Masterplan. Poi all’interno dei singoli modelli Master sono state estese a cascata le coordinate ai vari modelli delle restanti discipline. In tal modo durante le varie fasi di lavoro è stato possibile collegare agevolmente, tramite “coordinate condivise” i modelli degli edifici fra di loro, facilitando lo sviluppo e l’ingegnerizzazione delle zone di connessione.
La clash detection presente sin dall’inizio del progetto, ha consentito di verificare la congruità delle informazioni tra le varie discipline. Mentre per il controllo delle fasi costruttive, è stata creata una «dashboard» che mostra in tempo reale le opere strutturali già realizzate e quelle che invece che devono essere ancora edificate grazie alle informazioni giornaliere dal cantiere sugli elementi strutturali messi in opera.
Per quanto riguarda gli ambienti tipologici, il BIM si è rivelato utile anche in fase di prototipazione:
- gli ambienti sono stati modellati con un LOD fino al 500,
- e’ stato realizzato un mockup, in modo da ottimizzare la progettazione esecutiva sia degli elementi architettonici che impiantistici, nonché la disposizione degli arredi.
Solo un profondo lavoro di progettazione delle attività, la scelta accurata dei software e degli strumenti, la formazione di tutti gli attori coinvolti, e la stesura di un BEP dettagliato, ha consentito di sviluppare il progetto con estrema affidabilità.
