Soluzioni di climatizzazione per ambienti industriali a risparmio energetico

Autore: Ing. Andrea Mazza

Relatori: Ing. Alessandro Zichi, Dott. Pier Paolo Ricci, Ing. Lorenzo Strauss

INTERNSHIP: INFN-CNAF / TESI ENGINEERING

MASTER: Master inGestione Energetica di Edifici e Infrastrutture” a.a. 2016/17

 


Il costo energetico sul mercato italiano, costituisce uno dei motivi di crisi del sistema produttivo nazionale che, d’altra parte, ha necessità di essere sempre più competitivo sia per la qualità dei servizi o prodotti, sia per la gestione aziendale. Ancora più estreme, sono le condizioni climatiche che devono essere conservate nei Data Center, in cui le temperature in gioco sono elevate  e dovendo garantire un elevato livello di resilienza degli impianti tecnologici.

Il punto di partenza è la diagnosi energetica ed ambientale, nonché la verifica della affidabilità dei sistemi tecnologici e il loro costo di manutenzione.

Prima di proporre le soluzioni, è importante avere, da parte della Committenza, una chiara idea delle necessità aziendali e delle prospettive di investimento.

A tal punto, possono essere individuate, tra le possibili, le strategie energetiche economicamente più vantaggiose con un’ottica di LCC, con ridotti costi di installazione e manutenzione. Nel prosieguo, si riportano due esempi di miglioramento energetico e ambientale.

Nel primo caso l’utente è l’INFN-CNAF a Bologna che ospita il centro di elaborazione dati (CED) denominato Tier 1. Il raffreddamento di un CED è un aspetto molto critico dal punto di vista energetico, in quanto l’energia assorbita dalle apparecchiature informatiche può considerarsi interamente dissipata sotto forma di calore; nel caso del Tier 1 il consumo annuale di energia elettrica per il solo raffreddamento, corrisponde a circa il 25% del totale. Alla questione energetica si affiancano:

  • i problemi di affidabilità degli attuali refrigeratori, come registrato dalla riduzione del MTTF a soli 51 giorni, effetto imputabile all’usura preventiva dovuta alle gravose condizioni di esercizio;
  • l’aspetto architettonico e acustico (edificio di proprietà dell’Università di Bologna);
  • l’aspetto sismico e strutturale (nuovi spazi per i refrigeratori disponibili principalmente in copertura).

Al fine di risolvere le suddette problematiche, è stata installata una batteria di refrigeratori ad acqua in cui la parte moto-evaporante e la parte condensante sono separate e ubicate in zone distinte dell’edificio. A garantire elevati valori di EER e ESEER la scelta di compressori centrifughi a levitazione magnetica oil-free, mentre a ridurre il GWP di eventuali fughe accidentali è l’impego di gas frigorifero della famiglia HFO.

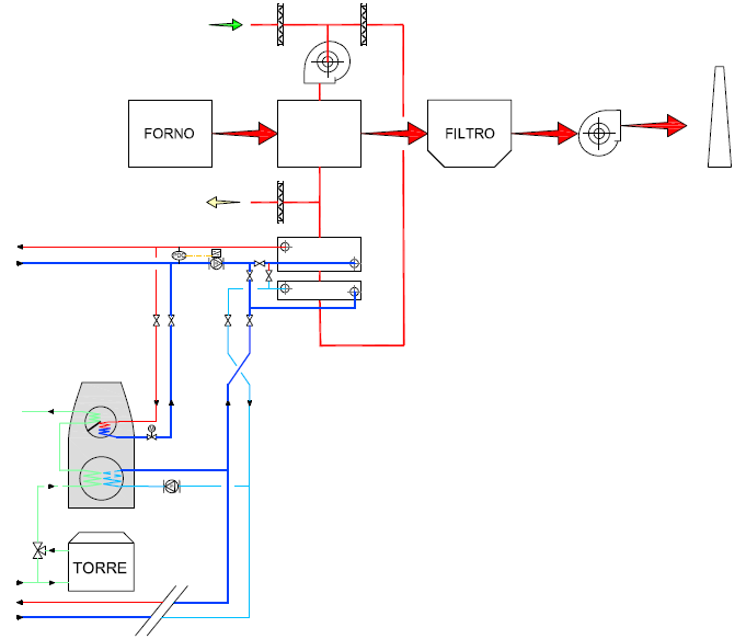
Nel secondo, è stato sviluppato il miglioramento energetico di una fabbrica di bottiglie in vetro in Trentino. La richiesta pervenuta allo studio TESI ENGINEERING di Trento è stata quella di studiare un sistema di recupero entalpico dell’aria calda espulsa dallo scambiatore in equicorrente fumi-aria a valle del forno fusorio, finalizzato a ridurre l’impiego della caldaia a gas per il riscaldamento invernale degli ambienti di lavoro. La proposta elaborata consiste nell’ampliare il già presente sistema di convogliamento dell’aria a circuito aperto con ulteriori condotte, serrande servo-comandate e controllori programmabili, per consentirne l’esercizio anche in circuito chiuso e incrementandone così il recupero energetico dello scambiatore aria-acqua. Per la produzione di acqua fredda utile al raffrescamento estivo, è stato proposto l’inserimento di un refrigeratore ad assorbimento Br-Li. Infine, particolari accorgimenti impiantistici, consentono di far funzionare il refrigeratore ad assorbimento in due modalità: “estiva” per la produzione di acqua fredda ed “invernale” per la produzione di acqua calda. L’economia di interventi di miglioramento energetico trova, quindi, equilibrio tra riduzione dei consumi per la produzione e riutilizzo delle sorgenti di calore al fine di riscaldare e raffreddare edifici di supporto ad uso ufficio o produttivo con la permanenza di persone.

Figura 2: TESI ENGINEERING. Sistema di recupero e climatizzazione.

Figura 2: TESI ENGINEERING. Sistema di recupero e climatizzazione.

 

In Figura 1:  INFN-CNAF. INFN-CNAF. Layout nuovi chiller.