AUTHOR: Arch. Stella Lava e Arch. Roberto Bonadeo
TUTORS: Ing. Giovanni Franchi
INTERNSHIP: IMPRESA PERCASSI SPA – Gruppo COSTIM
MASTER: Master in “PROJECT MANAGEMENT IN CONSTRUCTION WORKS WITH BIM” a.a 2021/2022
Lavorando all’interno dell’Ufficio Tecnico di Impresa Percassi, importante General Contractor specializzato in appalti di tipo Design&Built, ed occupandoci principalmente di gestione della progettazione esecutiva e costruttiva abbiamo provato a ripensare tutto il processo di gestione e controllo della progettazione stessa con metodologia BIM (Building Information Modeling) sperimentando i principi del Project Management e gli strumenti BIM based appresi nel corso di Master.
A tal fine abbiamo preso in esame il caso studio dei nuovi uffici “Costim Headquarter”, un importante ristrutturazione di circa 2000mq per la creazione della nuova sede della società capogruppo di cui fa parte la controllata Impresa Percassi. In particolare, avendo seguito e sviluppato in precedenza questo progetto con metodologia tradizionale ed essendoci scontrati in prima persona con problematiche di gestione e difficoltà nel coordinamento della progettazione e delle interferenze, ci è risultato chiaro quali fossero gli obiettivi e le ottimizzazioni possibili. Data l’occasione, in concomitanza con la necessità del gruppo COSTIM di sviluppare un nuovo prototipo applicativo di gestione degli asset del gruppo basato sul Digital Twin, abbiamo ripercorso tutta la fase di progettazione da capo con metodologia BIM.
Partendo da un’analisi degli attuali processi stabiliti dal SG (sistema di gestione) aziendale in essere secondo la “ISO 9001 – progettazione e sviluppo di prodotti e servizi” abbiamo ridefinito il processo di controllo della progettazione digitalizzato con l’integrazione della norma UNI/PdR74/2019 relativa al SGBIM, con la finalità di poter certificare l’azienda anche in quest’ultima norma UNI.
Con l’introduzione di nuove figure professionali dedicate al BIM nell’organigramma di commessa, abbiamo ridefinito il workflow aziendale delle attività della progettazione BIM, assegnando compiti ben precisi tramite la matrice RACI.
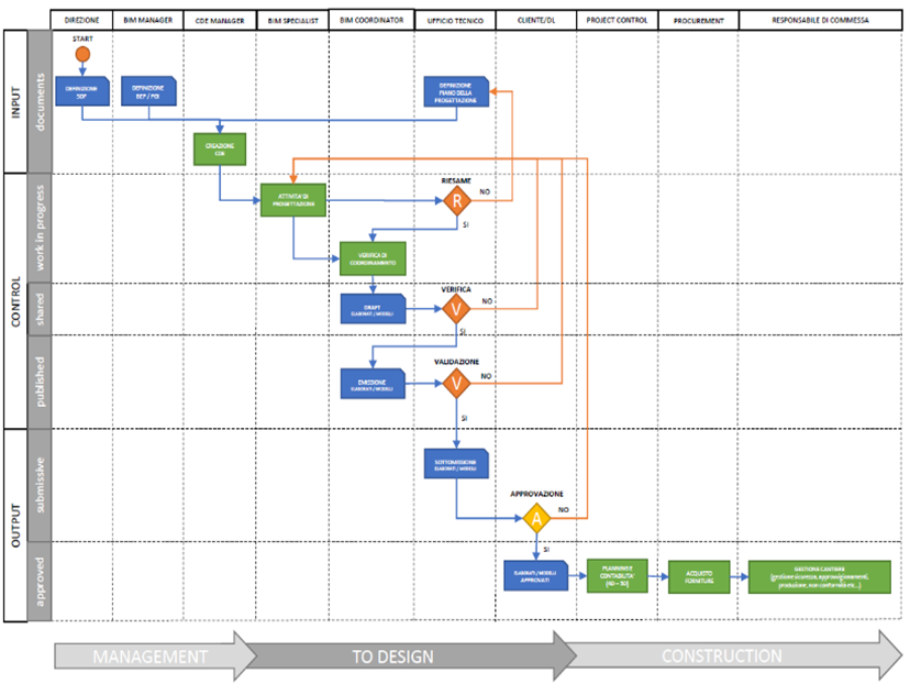
Di fondamentale importanza nel processo di digitalizzazione è l’introduzione del nuovo CDE (Common Data Environment) sperimentato per il caso studio, un sistema digitale vivo e dinamico, che diviene lo strumento unico per la condivisione dei documenti di INPUT, per il CONTROLLO della progettazione secondo flussi approvativi automatizzati e per la corretta archiviazione degli OUTPUT.
La definizione degli INPUT della progettazione fornisce gli strumenti alla base della stessa, in particolare il piano della progettazione, il capitolato informativo e la definizione dello SoW (Scope of Work).
La fase di CONTROLLO della progettazione parte con la modellazione tramite software di BIM authoring in cloud ed il coordinamento BIM periodico interdisciplinare per l’individuazione di clash detection e per il model and code checking. Il processo di coordinamento BIM consente di anticipare problematiche di cantiere con impatti ben più gravi e quindi di ridurre tempi e costi del General Contractor. Per garantire la qualità della progettazione la fase di CONTROLLO prevede tre step approvativi pianificati: il riesame periodico per monitorare lo stato di avanzamento della progettazione secondo i KPI definiti e per prendere eventuali azioni correttive, la verifica della progettazione nei suoi contenuti rispetto agli input, ed infine la validazione della progettazione dei modelli per la consegna al cliente.
Gli OUTPUT sono l’esito del processo di controllo svolto e possono essere di due tipi: output esterni per la consegna e sottomissione al cliente/DL ed output interni per l’avvio delle successive fasi della commessa.
Attraverso il CDE abbiamo sempre a disposizione in modo inequivocabile informazioni corrette, è possibile consultare e monitorare in qualunque momento, dai soggetti autorizzati, i documenti approvati con evidenza di ultima versione e numero di revisione.
Il BIM TO FIELD è l’obiettivo principale del General Contractor, è qui che si ottengono i maggiori benefici, grazie al processo di controllo della progettazione messo in campo è possibile garantire un elevata qualità informativa dei modelli per l’alimentazione di 4D e 5D. I modelli e gli elaborati a disposizione sul CDE divengono inoltre importante fonte per la gestione di tutta la Supply Chain in ottica di industrializzare la filiera delle costruzioni: dal procurement alla produzione fino al controllo dell’installazione on-site e alla verifica delle non-conformità.
Non in ultimo, la sperimentazione del Digital Twin applicato al caso studio ha consentito di sviluppare un software dedicato per la gestione di alcuni casi di applicazione legati alla gestione del building a destinazione d’uso direzionale. Tale obiettivo è stato possibile grazie dalla definizione dei requisiti di progettazione e modellazione in ottica non solo di gestione della commessa ma anche appunto di gestione dell’asset nel suo intero ciclo di vita. È stata un importante esperienza che ha consentito al gruppo di testare le potenzialità di questa metodologia al fine di un’applicazione su scala più ampia e alle potenziali estensioni in termini di implementazione di casi d’uso in funzione della natura e della complessità dell’asset.
Il risultato finale mette in chiara evidenza quali siano i vantaggi dell’approccio con metodologia BIM, non solo nel campo della progettazione ma anche e soprattutto per gli step successivi: costruzione e gestione dell’asset. La possibilità di accedere a informazioni verificate in tempo reale riscrive le modalità e i tempi con cui le decisioni vengono prese.La presente tesi vuole fornire all’azienda gli strumenti e i flussi da applicare come prassi nell’ambito delle commesse più complesse del core business aziendale quali la realizzazione di Smart City sul modello Chorus Life.
FOR INTERNATIONAL STUDENTS:
Working within the Technical Office of Impresa Percassi, an important General Contractor specializing in Design&Built contracts and dealing mainly with the management of the executive and construction design, we tried to rethink the entire process of design management with the BIM methodology, experimenting with Project Management principles and the BIM-based tools that we learned about in the master’s course.
With this goal, we examined the project for the new office building “Costim Headquarters”, an important renovation of 2000 square meters for the holding Company of the group of which Impresa Percassi is a subsidiary.
Particularly, having previously followed and developed this project with traditional methodology and having personally encountered management problems and difficulties in coordinating the design and interferences, it was clear to us what the goals and possible optimizations were.
In conjunction with the COSTIM group’s need to develop a new application prototype for managing the group’s assets based on the Digital Twin, we retraced the entire design phase using the BIM methodology.
Starting from an analysis of the Company’s current processes, according to “ISO 9001 – Design and Development of Products and Services”, we have redefined the digitized design control process with the integration of the standard UNI/PdR74/2019 on the SGBIM.
With the introduction of new BIM professional figures in the organization chart, we have redefined the corporate workflow of BIM design activities, assigning specific tasks through the RACI matrix.
The most important aspect in the digitization process is the introduction of the new CDE (Common Data Environment), a live and dynamic digital system, which becomes the sole tool for sharing INPUT documents, for design control according to automated approval flows and for the correct archiving of the OUTPUTS.
The definition of the design inputs provides the tools at the base of the planning phase which consist of the design plan, the Employer Information Requirements (E.I.R.) and the SoW definition (Scope of Work).
The design control phase starts with modeling using the cloud-based BIM authoring software in the cloud and periodic interdisciplinary BIM coordination for the identification of clash detection and for model and code checking.
The BIM coordination process makes it possible to anticipate construction site problems and to reduce the General Contractor’s time and costs. To guarantee the quality of the design, the CONTROL phase includes three planned approval steps: the regular review in order to monitor the progress of planning according to defined KPIs and to take any necessary corrective actions, the assessment of the design content compared to inputs, and finally the validation of the models design for the delivery to the customer.
Outputs are the outcome of the control process, and they can be of two types: external outputs for submission to the customer/DL and internal outputs for starting the subsequent phases of the contract.
Through the CDE we always have correct information available; it is possible to consult and monitor at any time, by the authorized subjects, the approved documents with the latest version and revision number.
The General Contractor main goal is the BIM TO FIELD. Here we get the greatest benefits; thanks to the design control process, it is possible to guarantee a high information quality of the models using for 4D and 5D.
The models and the drawings available in the CDE are an important source to supply chain management in terms of industrializing the construction chain: from procurement to production up to on-site installation control and non-compliance verification.
And last but not least, the digital twin applied to the case study has made it possible to develop a dedicated software to manage some application cases linked to the office building management. This goal was possible thanks to the definition of the design and modeling requirements with a view to managing the asset in its entire life cycle.
It was an important experience that allowed the group to test the potential of this methodology in order to apply it on a larger scale and also to potential extensions in terms of application cases depending on the nature and complexity of the asset.
The result clearly highlights the advantages of approach with the BIM methodology, not only in the field of design but also for the subsequent steps: construction and management phases. The opportunity to access verified information in real time redefines the way and the time with which decisions are taken.
Our thesis aims to provide the Company with the tools and flows for managing the complex orders, such as the creation of smart cities on the Chorus Life model.
