Autore: Fabrizio Tufilli
Relatori: dott. ing. Alberto Medioli, dott. ing. Giovanni Franchi
INTERNSHIP: Impresa Pizzarotti & C. S.p.A.
MASTER: Master a.a 2016/2017
Come in Italia, anche in Montenegro, l’acquisizione di nuove commesse edili per le imprese di costruzioni finanziate con fondi pubblici, non può prescindere dalla partecipazione ad una gara d’appalto indetta da un ente pubblico. Diventa così estremamente importante, data la grande competitività fra le varie imprese di costruzioni e il numero sempre minore di gara d’appalto bandite, una corretta formulazione dell’offerta di gara.
Nel presente lavoro viene descritta la procedura relativa alla preparazione di un’offerta, da parte dell’Impresa Pizzarotti & C. S.p.A., per la partecipazione ad un bando di gara internazionale, indetto dal Direttorato dei Lavori Pubblici del Montenegro, relativo al completamento di un edificio eco sostenibile che ospiterà la sede del Ministero dello Sviluppo Sostenibile e del Turismo del Montenegro. Tale progetto verrà interamente finanziato dal Ministero dell’ambiente e della tutela del territorio e del mare dell’Italia. Allo stato attuale la parte strutturale in acciaio e calcestruzzo dell’edificio risulta ultimata. L’oggetto del bando di gara riguarda, quindi l’installazione: delle facciate in vetro, degli impianti elettrici, dell’ impianto antincendio, dell’impianto termotecnico, dell’impianto fotovoltaico e delle apparecchiature multimediali.
Primo passo per una corretta formulazione dell’offerta di gara è sicuramente l’analisi dettagliata del bando, una comprensione accurata ed approfondita risulta fondamentale per evitare eventuali dimenticanze che potrebbero comportare l’eliminazione dalla gara da parte della commissione giudicatrice vanificando così risorse, tempo e denaro per l’impresa. Altro passo fondamentale è l’ accurata analisi dei i vari capitoli del bando di gara evidenziando così le modalità di partecipazione, i requisiti per l’impresa obbligatoriamente da possedere, il contenuto dei documenti di gara da presentare, le modalità di sottomissione dell’offerta e la sua valutazione e per finire le procedure per l’aggiudicazione. L’Offerta Finanziaria è stata analizzata nei minimi particolari mettendo in evidenza come, a partire dai “Bill of Quantites” preparati dalla stazione appaltante e considerando i costi della commessa, si è poi giunti alla formulazione del prezzo finale offerto per la gara.
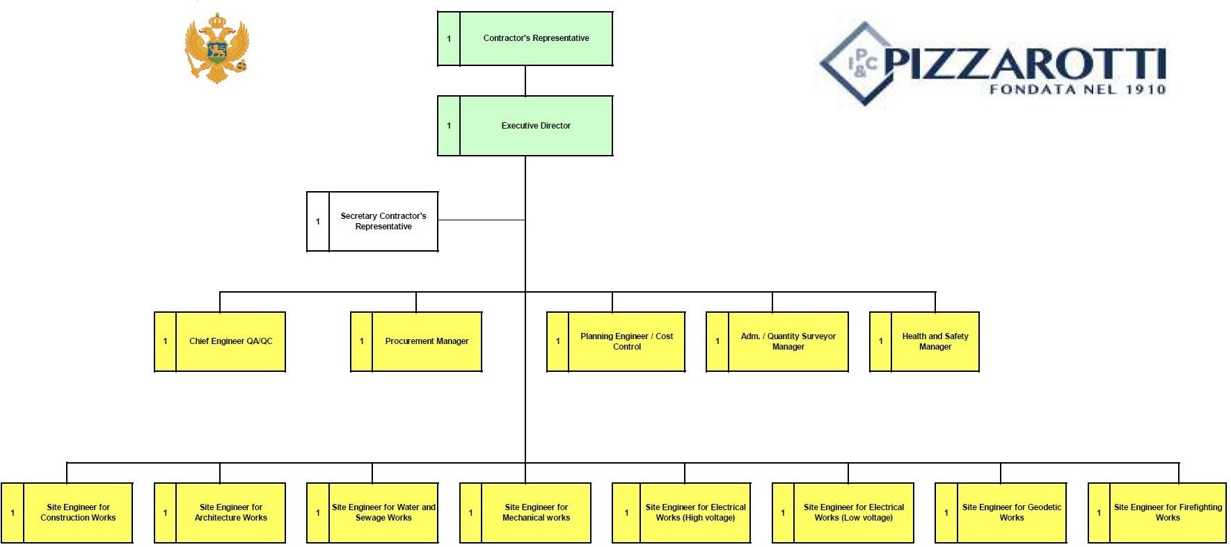
Nella Figura in intestazione: Ministry of Sustainable Development and Tourism of Montenegro
