AUTHOR: Abdur Rehman Sheikh
TUTORS: Giovanni Franchi, Matilde Recanati
INTERNSHIP: Tecnimont SpA
MASTER: Specializing Master in “Contract, Claim and Delay Management in Construction Works” a.a 2019/20
The Master thesis aims to investigate the ever-present trend of including Front-End Engineering Design (FEED) Endorsement as a part of the wider family of exculpatory clauses present in EPC Contracts of the Oil & Gas and Petrochemicals (OGP) Industry, its contractual implications and consequences as well as its successes and drawbacks in the context of a Case Study highlighting a design dispute in relation to FEED Endorsement of a process plant. FEED Endorsement and other exculpatory clauses seek to protect the Employer from cost and time claims with respect to errors, inaccuracies or shortcomings of any sort whatsoever that may be present in the Design documentations furnished by the Employer to the Contractor at the start of the Project, the principal among which is indeed the FEED that describes the conceptual design, the work methodologies requested and the end result specifications of a project which the Employer is desirous of purchasing.
After a brief introduction in Chapter 1, the thesis, in Chapter 2, covers the general practice of construction in the OGP sector, the main features of Project planning and execution, and the contracting strategies adopted by Employers. It then studies the definition and purpose of a typical Project FEED and the design specifications that are woven into it before concluding with the underlying factor of Applicable Law that is relevant to every construction contract.
Chapter 3 introduces the reader to the Project of the Case Study to provide a backdrop for the discussion later to follow. The Project’s Contract is compared with the FIDIC Silver Book 1999 Edition to trace deviations from standard practice in construction, particularly with respect to the clauses that are in direct relation to the topic of the thesis. In the final part of this Chapter, the Project FEED is scrutinized to gauge the degree of freedom and flexibility it affords the Contractor in his ultimate responsibility of detailed design development.
In Chapter 4, there is a detailed account of the Case Study which is a design dispute between the Employer and the Contractor for the installation of three key piping lines inside a Licensed Unit. The dispute stems from discrepancy between the material stipulated in the FEED and the material recommended by the Process Licensor who has exclusive rights for the use of technology that drives the Licensed Unit. Employer maintained the use of Licensor material as the correct solution. The Contractor disputed this position by pointing out the contractual precedence that the FEED had over the Licensor’s documents insisting that such a change was a Variation since it adopted a material which was not originally intended to be used for piping. Employer identified the deviation as an error and since the FEED had been endorsed by the Contractor, the latter should implement the Licensor’s material without entitlement. The Contractor on the other hand posited that the original deviation was planned. Both sides presented their evidentiary and contractual arguments.
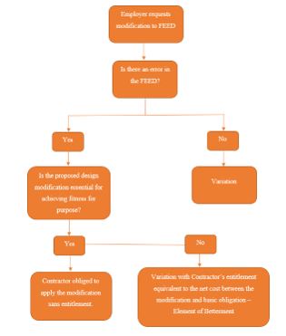
To establish the most fair and reasonable position, the thesis first analysed the Endorsement (and other disclaimer) clauses themselves to see whether they successfully exculpated the Employer in accordance with four-pronged criteria (under English Law) illustrated in Figure 1 below. Then, determination was made as to the facts of the particular matter and whether the deviation was in fact an error or a pre-planned choice of the Employer. Then, another dispute from the same Project was briefly explained to understand what should follow in case the endorsement and other exculpatory clauses are applicable, what they allow the Employer to instruct and where they cannot be sufficient to avoid a Contractor claim. The findings are summarized in Figure 2 as a Flow-chart.
The final Chapter summarized the observations and made recommendations for both the Employer and the Contractor that would render the practice of handling FEED more efficient and less risky in the EPC and OGP context.
